近日,公司pa捕鱼官方网站张石清教授收到人工智能领域——情感计算(Affective Computing)方向国际知名刊物《IEEE Transactions on Affective Computing》(中科院二区,影响因子IF=11.2)主编(Editor-in-Chief)——加拿大滑铁卢大学(University of Waterloo) Jesse Hoey教授的通知,将担任该期刊副主编(Associate Editor),负责该期刊相关方向的稿件处理。

2023年,张石清教授团队在情感计算领域发表多篇高质量的论文成果:
(1) Shiqing Zhang, et al., Deep Learning-based Multimodal Emotion Recognition from Audio, Visual, and Text Modalities: A Systematic Review of Recent Advancements and Future Prospects. Expert Systems with Applications, 121692, 2023. (SCI一区TOP期刊,IF=8.5) 。该论文综述了情感计算方向的近十年国内外研究现状及进展情况。
论文链接:https://www.sciencedirect.com/science/article/pii/S0957417423021942
(2) Shiqing Zhang, et al., MTDAN: A Lightweight Multi-scale Temporal Difference Attention Networks for Automated Video Depression Detection, IEEE Transactions on Affective Computing, Doi: 10.1109/TAFFC.2023.3312263, 2023. (中科院二区,IF=11.2)该论文针对深度学习网络一般具有较大的计算复杂度问题,提出一种轻量级的多尺度时间差分注意力网络用于视频抑郁情绪的自动检测,如下图所示。
论文链接:https://ieeexplore.ieee.org/abstract/document/10262153

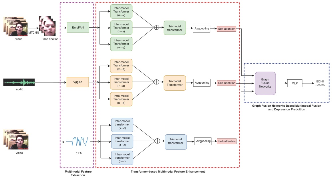
(3) Huiting Fan, Xingnan Zhang, Yingying Xu, Jiangxiong Fang, Shiqing Zhang(通讯作者), Xiaoming Zhao, Jun Yu. Transformer-based multimodal feature enhancement networks for multimodal depression detection integrating video, audio and remote photoplethysmograph signals. Information Fusion,102161, 2023. (SCI一区TOP期刊,IF=18.6) 该论文第一作者为硕士研究生范慧婷,张石清教授为第一通讯作者。该论文针对如何有效融合多模态信号问题,提出一种基于Transformer的多模态特征增强网络用于多模态的抑郁情绪检测,如下图所示。
论文链接:https://www.sciencedirect.com/science/article/pii/S1566253523004773
上述论文成果受到了国家自然科学基金(62276180)、浙江省自然科学基金重点项目(LZ20F020002)资助。
据悉,张石清教授在2005年在职攻读硕士期间,就选择情感计算方向作为其主要的研究课题,后续在攻读博士、博士后研究期间继续扎根该领域研究。目前,他已在情感计算领域耕耘了18年,取得了一系列相关创新成果,备受国内外同行的关注。现已在《IEEE Transactions on Multimedia》、《IEEE Transactions on Affective Computing》、《IEEE Transactions on Circuits and Systems for Video Technology》、《Expert Systems with Applications》、《Information Fusion》、ACM MM等重要刊物和会议上发表论文70余篇,其中ESI高被引论文2篇。曾主持情感计算方向的国家自然科学基金项目2项、浙江省自然科学基金重点项目1项、其它省部级项目4项。
张石清简介:
2003年大学本科加入PA捕鱼官网入口,先后在职获得杭州电子科技大学硕士学位、电子科技大学(成电)博士学位、以及北京大学博士后。现为pa捕鱼官方网站经理,三级教授,博士生导师,CCF高级会员,浙江省高层次特殊支持人才青年拔尖人才,浙江省高等公司中青年学科带头人,中国计算机学会多媒体技术专委,中国计算机学会语音对话与听觉专委,中国图像图形学会情感计算与理解专委。现主要从事机器学习、情感计算等人工智能方面的研究。曾主持国家自然科学基金项目2项、浙江省自然科学基金重点项目1项、浙江省自然科学基金一般项目3项、以及中国博士后基金项目1项。现已发表高质量学术论文70余篇,授权发明专利6项。2023年获得浙江省自然科学学术奖三等奖1项。2022-2023年连续入选斯坦福大学发布的全球前2%顶尖科学家“终身科学影响力排行榜”和“年度科学影响力排行榜”。